Top Features Government Agencies Need in Social Media Archiving Solutions
Social media archiving is the practice of preserving online posts and interactions so a government agency can reference them later. In practice, this means automatically capturing content (posts, comments, images, etc.) from platforms like Facebook, X (formerly Twitter), Instagram, and others to create a permanent, unaltered record. These archives are stored under the agency’s control to maintain compliance with public records laws. Automated archiving tools replace the tedious work of manually capturing screenshots or logs, saving communications teams time and reducing errors. For example, a dedicated social media archiving for government solution ensures that every official post is automatically captured, turning social content into a governed public record with minimal effort.
Government agencies increasingly rely on social media to communicate with the public, but every post and interaction is subject to open-records laws. Under FOIA, even comments, replies, and likes on official pages count as public records. Many jurisdictions now explicitly classify these posts and responses as social media public records, meaning they must be preserved as part of the official archive. In effect, social media archiving is just a digital extension of traditional public records archiving. Many state and local IT departments now treat social media archiving as a standard part of their records management strategy, and many city agencies include it as a feature of their local government software suites.
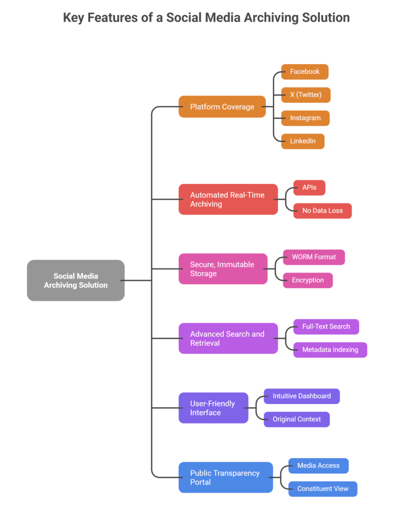
Key Features of a Social Media Archiving Solution
A purpose-built social media archiving tool should go beyond basic data dumps. Below are the top features government agencies need in a solution to ensure compliance, public trust, and operational efficiency:

Platform Coverage:
The solution must capture content from all major social networks your agency uses. Whether it’s Facebook, X (Twitter), Instagram, LinkedIn, or emerging apps, posts and comments should be archived natively. Broad platform support ensures social media archiving for government agencies is comprehensive, so no record is missed.
Automated Real-Time Archiving:
Real-time capture via APIs is critical. Instead of manual exports or crawlers, the system records new social media content the moment it’s published. This means nothing is lost if someone edits or deletes a post later. For example, emergency alerts or policy announcements posted by an agency would be archived instantly for future records.
Secure, Immutable Storage:
Government records demand high security and data integrity. The archiving system should store data in a tamper-proof format (often called WORM: Write-Once-Read-Many). Access controls, encryption, and detailed audit trails protect against data loss or unauthorized changes. This secure storage gives legal certainty: the archived data is provably authentic if needed in an audit or legal review. Vendors of public sector IT solutions often highlight SOC 2 or ISO 27001 certification to demonstrate compliance with federal security standards.
Advanced Search and Retrieval:
When responding to a records request, communications officers need precise search tools. A good solution offers full-text search, keyword filters (by date, author, keyword, etc.), and metadata indexing of all archived content. It should allow exporting data (e.g., to CSV or PDF) for official reporting. By making archived content instantly retrievable, the agency can satisfy FOIA or open-record requests quickly and confidently.
User-Friendly Interface:
A modern UI/UX is vital. The platform should have an intuitive dashboard for administrators to configure policies and for staff to search or monitor content without extensive training. Interfaces that display archived posts in their original social-media context are especially valuable. Some solutions even include a public-facing portal where citizens can query archived social media records directly, reducing the number of routine FOIA requests or records inquiries.
Public Transparency Portal:
Providing a self-service archive of social media is now a best practice. Many archiving tools include a public portal so media or citizens can access posts without filing a formal records request. Archived posts thus become official social media public records that constituents can view easily. This directly supports transparency and lets agencies focus on new communications rather than handling routine inquiries.
Automated Alerts and Monitoring:
Advanced archiving platforms include content-monitoring features. Agencies can define keyword libraries (e.g., profanity, public safety terms, campaign names) so that the system alerts staff about posts needing attention. Some even apply AI-driven sentiment analysis to flag only negative or critical comments. This real-time alerting helps teams quickly address emerging issues or feedback on official channels.
Retention Policies and Compliance:
The tool should support custom retention schedules that align with state or agency rules. Automated retention ensures that older records are archived and then purged according to policy, eliminating guesswork. This ties into overall public records archiving processes: social media data must be managed with the same rigor as other government records, and it can integrate with existing digital records management systems.
Integration and Scalability:
Seamless integration with other systems is a plus. For example, linking the archiver with an enterprise records system or content management platform helps include social media in broader workflows. The solution should scale to fit your agency’s size whether a small local department or a large federal organization. Cloud-based architectures can handle spikes in volume (for example, during elections or emergencies) without performance issues or budget surprises.
By combining these features, a social media archiving solution fits into broader smart government technology trends of automating compliance and digital records management. For many agencies, it is now one of the essential government IT solutions for modern records management.
Real-World Scenarios
Archiving social media content preserves official announcements even if they are later deleted. For example, consider a local fire department that frequently posts updates about public safety incidents. After a major wildfire, officials need to review the department’s social media communications to answer public questions. A robust archiving tool lets staff quickly search by keyword (for example, “wildfire”) and retrieve all relevant posts and comments from that period. Without such a solution, an employee would have to manually trace posts by scrolling through each network’s history, which is slow and error-prone.
Imagine a state health agency running a vaccination campaign on social platforms. Citizens’ questions and agency responses on social media are all part of the public record. Using the archiving platform’s search and analytics, the agency’s records officer can quickly generate a log of all campaign-related posts and community feedback. The agency exports this data for an audit or report. Features like date-range filtering and straightforward export make it easy to produce comprehensive reports.
Next Steps and Our Solutions
As social media becomes an integral part of government communication, archiving is no longer optional it’s a foundational part of digital governance. For agencies evaluating archiving options, investing in a dedicated social media archiving for government solution turns the compliance burden into a streamlined workflow. Our social media archiving solution is designed specifically for government use. It integrates with broader digital records management systems and complements other public sector IT solutions our agency provides. It also aligns with current smart government technology trends around automation and transparency.
If your agency is evaluating archiving options, start by listing which platforms you use and identifying compliance requirements for each. Look for a solution that matches the features above, and ensure the vendor has experience with government workflows. Many agencies (local, state, or federal) already use these tools to manage their official records.
Ready to make social media archiving work for your agency? Explore our products designed for both federal IT solutions teams and local governments, or contact us for a demo. Implementing an effective archiving tool will give your communications team peace of mind and free up time to focus on public engagement not paperwork. Contact us to schedule a quick demo and see how our platform works with your agency’s real data.
Frequently Asked Questions
Are social media posts considered public records?
Yes. In most jurisdictions, posts, comments, replies, and even deleted content from official accounts qualify as social media public records and must be preserved through proper public records archiving systems.
Why do government agencies need social media archiving software?
Manual screenshots are unreliable and non-compliant. Purpose-built social media archiving for government software ensures real-time capture, legal defensibility, audit trails, and faster FOIA or open-records responses.
How does App Maisters support social media archiving for government?
App Maisters provides secure, scalable social media archiving for government as part of our broader government IT solutions. Our platform is built specifically for public-sector compliance, transparency, and records workflows.
Does social media archiving help with FOIA and open records requests?
Absolutely. Archived content is searchable, exportable, and time-stamped, making public records archiving faster and more accurate while reducing staff workload and legal risk.
Is social media archiving required for local and federal agencies?
In most cases, yes. Both local and federal agencies must retain digital communications. That’s why local government software and federal IT solutions increasingly include built-in social media archiving.
What security and compliance certifications should archiving platforms have?
Government-grade platforms should support SOC 2, ISO 27001, and secure cloud standards. App Maisters designs solutions aligned with public-sector security and compliance best practices.
Can social media archiving improve transparency with the public?
Yes. Many agencies use public-facing archives to allow citizens direct access to social media public records, supporting transparency and reducing repetitive information requests.
